加推132套!临平山北江山风华均价19500元/㎡
扫描到手机,新闻随时看
扫一扫,用手机看文章
更加方便分享给朋友
▼一、登记报名须知
报名登记者需符合杭州现行限购限贷政策之要求,有购房资格;需要按揭贷款客户,需有按揭贷款资格,准备好相关材料上传。若有新政策,以相关部门颁发新政策为准。
▼1、报名资料
(1)购房意向登记人及家庭成员(含未成年子女)身份证原件正反面彩色扫描件;
(2)户口本原件首页(户主页)彩色扫描件及各家庭成员个人页彩色扫描件或户籍证明原件彩色扫描件;
(3)婚姻证明原件彩色扫描件(未婚不需要),离异须提供离婚证及离婚协议原件彩色扫描件;
(4)以家庭为单位(含未成年子女)的杭州住房情况查询证明原件彩色扫描件(临安、桐庐、建德、淳安户籍的购房家庭须同时提供户籍所在地住房情况查询证明原件彩色扫描件)(有效期为30日);
(5)非本市户籍须提供近36个月内连续24月社保或个税缴纳证明原件彩色扫描件(如有新政出台,以新政为准,摇中后终审需原件彩色扫描件);
(6)选择按揭付款方式的客户须提供在中国人民银行征信系统打印的个人征信证明扫描件(若已婚需提供夫妻双方征信)。(①个人征信证明,有效期为6个月;②可提供在中国人民银行征信中心网站查询的个人征信报告;③75周岁以上的老年人、18周岁以下的未成年人,无需提供个人征信报告)一次性付款无需提供征信证明及收入证明,以上资料未提供或缺一者及有征信不良记录者均视为选择一次性付款方式购房;
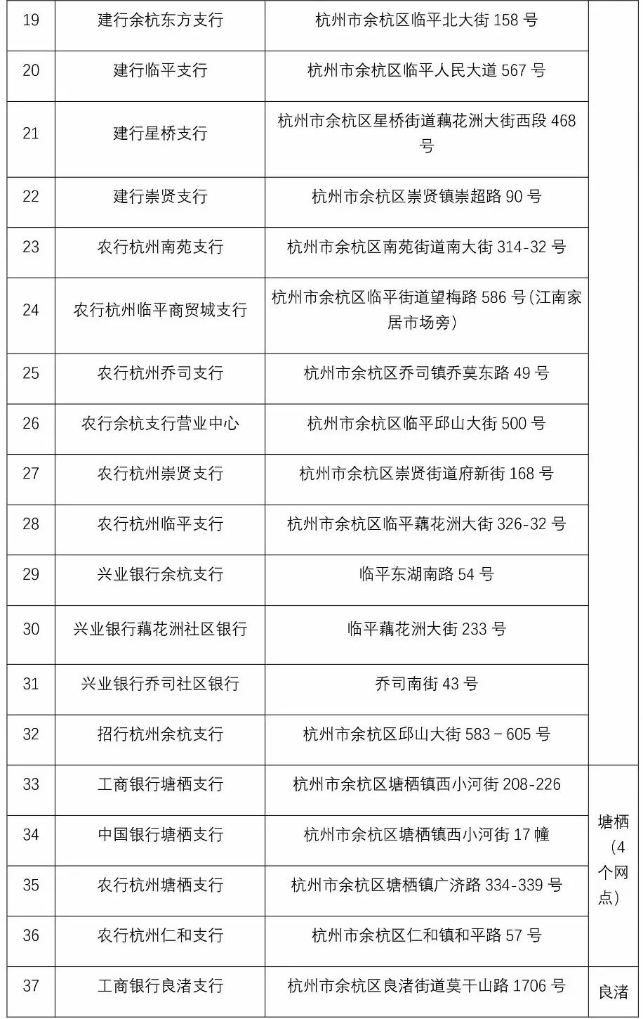
(7)资金冻结证明扫描件:购房意向家庭需先在我司合作银行进行资金冻结操作,并上传相关资金冻结证明(无房且无贷款记录的按揭客户,已拥有一套住房或无住房但有住房贷款记录的按揭客户,一次性付款或无贷款资格客户,冻结资金全部为(10)万)。购房意向家庭可到下表所示的66家现场银行网点或者农业银行、招商银行、工商银行、建设银行、中国银行、兴业银行网上APP办理存款冻结业务,并上传相关资金冻结证明,冻结直至摇号结果公示结束。存期:从登记日起,至本项目摇号结果公示结束后。若于公示结束日前解冻或未在规定期限内办理存款冻结业务,将取消摇号及选房资格。
温馨提示:根据人民银行规定,节假日期间的银行转账有单条较高限额,建议您在工作日期间提前办理完成相应的资金冻结证明材料。
合作银行:
▼2、线上登记注意事项
A、客户需准备完整所有材料方可进行线上登记,资料准备不齐全无法保存,因此造成的上传失败需客户自行负责。
B、本次意向登记仅限于香岸华庭项目3幢、4幢、5幢、6幢楼住宅房源的意向认购以及选房情况登记,不作为最终的购房承诺。资料最终审核通过亦不代表确认购房者具备购房资格和符合贷款条件,购房资格及贷款条件确认均以政府及银行较新政策为准。
C、上传资料客户均已认可杭州市房地产市场持续健康发展协调小组《关于实施商品住房公证摇号公开销售工作的通知》、《香岸华庭销售公示方案》及售楼部现场公示的有关本次摇号选房的全部文件内容。
D、购房人及配偶(若有)、家庭具备杭州现行限购限贷政策下的购房资格及按揭贷款资格,已上传真实、合法、完整合规的购房人登记所需材料。如有虚假、不实申报等违规行为,不论是否审核通过或完成摇号,一经发现即取消其摇号或购房资格。购房人愿意承担由此产生的“取消摇号或选房资格”、“无法购买选定房源或承担违约责任”、“不予办理产权登记” 等一切不利后果。
E、报名登记的客户明确知晓是否具备选房资格以及具体选房顺序以公证处的摇号结果为准,若购房人经摇号被选中的,应在开发商通知(通知形式包括但不限于短信、电话、微信等形式)的期限内携相关身份证明,准时至开盘地点进行选房。
F、明确知晓本次资料上传递交以及意向登记后,不可撤回或中途退出本次摇号选房活动,否则购房人愿意承担由此产生的一切不利后果。
G、本次意向登记活动资料登记上传时间为2019年 4 月 1 日上午9点至 4 月 4 日下午20点整,为确保您的合法权益,审核您上传的资料时,若发现上传资料有误,将及时与您联系,您可在资料审核期内到重新提交资料。
H、中签客户选房当天需缴纳足额定金,无法缴纳足额定金的客户视为放弃本次选房。
▼二、 注意事项
1)、购房意向客户需提供家庭真实购房资料,一经发现弄虚作假,取消摇号资格;资金冻结期内因任何原因挪动冻结资金,导致冻结资金金额少于要求金额,视为放弃参加摇号,取消摇号资格。
2)、《购房意向登记汇总表》经公示无异议的送报杭州国立公证处进行公证。
杭州金运房地产开发有限公司
声明:本文由入驻焦点开放平台的作者撰写,除焦点官方账号外,观点仅代表作者本人,不代表焦点立场。


