新增过江通道10条!杭州未来15年较新交通规划出炉
扫描到手机,新闻随时看
扫一扫,用手机看文章
更加方便分享给朋友
来源:西湖楼市
未来的杭州交通,会是什么模样?
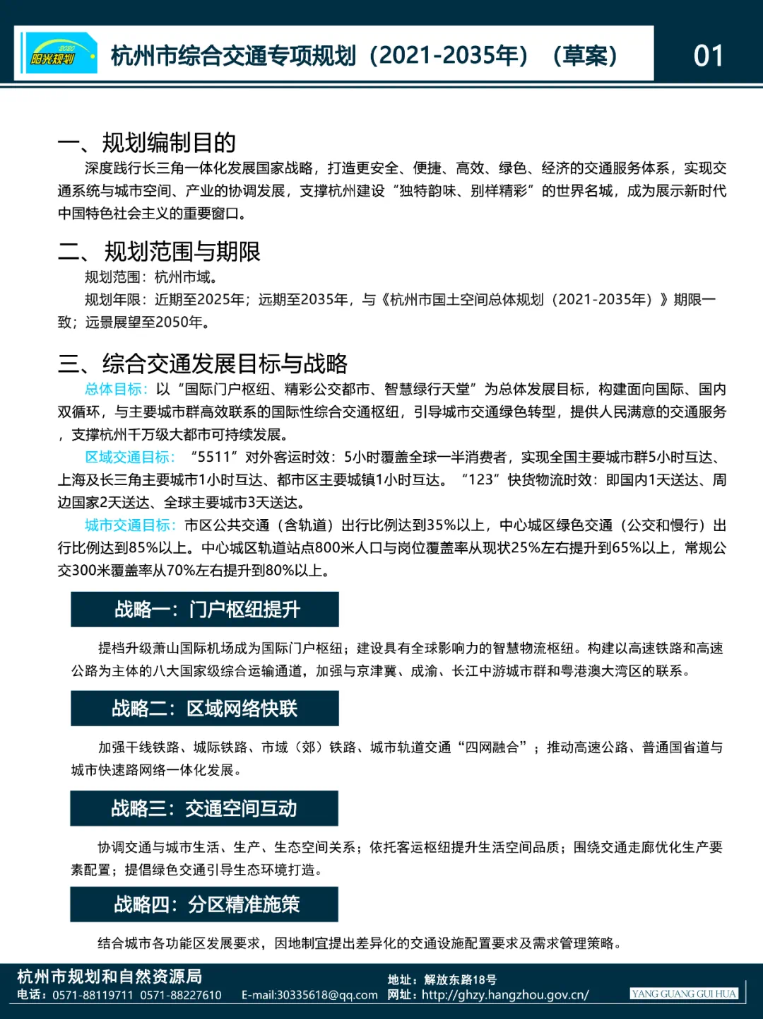
近日,《杭州市综合交通专项规划(2021-2035年)(草案)》正式公示;透过这一份规划,杭州交通的未来蓝图更加清晰。
规划指出,未来杭州要构建面向国际、国内双循环,与主要城市群高效联系的国际性综合交通枢纽,支撑杭州千万级大都市可持续发展。

区域交通目标:“5511”对外客运时效和“123”快货物流时效。
“5511”对外客运时效是指,5小时覆盖全球一半消费者,实现全国主要城市群5小时互达、上海及长三角主要城市1小时互达、都市区主要城镇1小时互达。
“123”快货物流时效是指,国内1天送达、周边国家2天送达、全球主要城市3天送达。
城市交通目标:市区公共交通(含轨道)出行比例达到35%以上,中心城区绿色交通(公交和慢行)出行比例达到85%以上。中心城区轨道站点800米人口与岗位覆盖率从现状25%左右提升到65%以上,常规公交300米覆盖率从70%左右提升到80%以上。
航空方面,将杭州萧山国际机场打造为长三角高级机场群中心机场、国际枢纽机场和全国航空快件中心。

铁路方面,构建以杭州东站、杭州西站、杭州站、杭州南站、钱塘站为主的“五主多辅”铁路客运枢纽体系,形成一轴两翼多向的大型放射型枢纽。
公路方面,构建“一环五向十三射三连”高速公路网、“三纵两横两支”的国道网络体系以及“六纵四横五联”的省道网。

在规划图中,我们可以看到,杭州绕城高速标注的图例是快速路,这也意味着未来其很有可能变成城市快速路。除了绕城、二绕之外,未来还多了一条杭州都市圈环线高速。另外,为了实现这三条绕城高速路的互通,增设了多条高快速路。

在区域交通设施规划图中,杭州西站往黄山方向规划了一条高铁,临安站和昌化站已明确;往衢建方向也规划了一条高铁,富阳西站和桐庐东站也已明确。

分段完善市区过江通道体系,支撑拥江发展,规划形成31处机动车跨江通道,其中已建或在建的(黑色图例)已有21条,未来规划的(红色)有10条,包括钱江新城二期附近规划有同协路过江通道,之江板块附近规划有湘滨路过江通道、亚太路过江通道,钱塘新区的新城路过江通道、红十五线过江通道等。
物流枢纽布局规划:生产性物流设施向二绕转移,生活性物流向绕城快速路集中,城区重点完善末端配送网点;形成2个高级物流枢纽、2个区域级物流枢纽和15个城市级物流枢纽组成的物流体系。

由规划图中可知,空港物流园区和江东物流园区为高级物流枢纽,而城北物流园区和萧南物流园区为区域级物流枢纽,其余15个为城市级物流枢纽。
声明:本文由入驻焦点开放平台的作者撰写,除焦点官方账号外,观点仅代表作者本人,不代表焦点立场。


