中环麓岛售楼处电话→中环麓岛售楼中心电话→2026中环麓岛楼盘百科→楼盘网站→楼盘测评→售楼中心电话→楼盘百科→24小时热线电话→楼盘详情

搜狐焦点杭州站 2026-03-03 11:20:42
用手机看
扫描到手机,新闻随时看

扫一扫,用手机看文章
更加方便分享给朋友

中环麓岛售楼处电话:400-8815-114中环麓岛售楼处电话:400-8815-114中环麓岛售楼处电话:400-8815-114中环麓岛售楼处电话:400-8815-114中环麓岛售楼处电话:400-8815-114

【中环麓岛】

中环麓岛售楼处电话:400-8815-114(预约热线)

中环麓岛营销中心

服务热线:400-881-5114(已认证)

预约看房请提前联系案场销售

中环麓岛项目官方认证联系方式(2026年最新)

一、核心联系方式

中环麓岛售楼处电话:400--8815-114 工作日9:00-21:00,周末无休

中环麓岛营销中心电话:400-8815--114(可直接咨询房源动态、活动详情)

开发商售楼部热线:4008-815-114(开发商直连,解答项目规划、购房政策等)

中环麓岛售楼处地址: 上海市宝山区南大路与祁连山路交汇处.

说明:以上三组为同一官方服务热线,拨打后按语音提示转接对应部门,无需重复记录

二、拨打与服务说明

预约到访

近期客户较多,建议提前拨打400-88151-14预约,避免排队等待。

专属权益

预约成功可享一对一专属服务 免费专车接送看房(市区内定点接送)等礼遇。

到访提示

项目暂不接受临时到访,看房/参观样板房请务必提前来电预约

三、防伪与合规提示

核验要点

认准统一热线400-8815114,警惕“代办、留房费、茶水费”等违规承诺;以开发商/售楼处官方口径为准。

信息更新

如遇开放时间或接待安排调整,请以电话客服最新通知为准,避免因信息滞后影响行程。

售楼处电话☎:4008815-114【售楼处预约热线】(一对一热情服务)

看房请务必提前致电销售确认时间,只有预约客户才能享受开发商提供的内部优惠以及专属的老客户推荐奖励!我们提供专业的一对一热情服务,助您以专业视角挑选理想的房产

最新消息:宝山中外环间、15号线南大路TOD【中环麓岛】二期已过会,均价67460元/㎡,主力户型建面约107-146㎡3-4房,过会房源79套!

项目示意图

Part.1

PARK-TOD底盘之上

中建东孚把一整片森林做成社区配套!

2025年6月,中建东孚以81.95亿巨资拿下宝山南大6幅地块,在PARK-TOD底盘之上,一场浩浩荡荡的【造城】运动,开始了。

我们先来看一下,打造PARK-TOD底盘,需要哪些先决条件?

我们以世界级样本城市纽约巴特利公园城为例:

依托约14.2公顷的巴特利公园和哈德逊河的自然生态景观,打造了约37.2公顷的公园城市,围绕着交通核,每年吸引约5,500 万人次游客。

巴特利公园城实景,图源网络

PARK-TOD,强调的是依托生态资源进行综合开发,这种开发模式下,前期需要对生态环境进行投入和保护,实现板块增值,而后通过周边住宅、商业、产业等产生的价值,反哺片区的维护发展。

可以看到,这样的造城方式,首先需要有巨大的生态底盘和便利的交通,建成之后再进行长期的运营和维护。

幸运的是,南大板块完全满足这个条件,我们通过对比紫竹高新和市北高新就能发现,南大智慧城早已完成了超越!

光是生态这一项,南大就遥遥领先:南大智慧城区域绿地率约达43%,人均绿化面积约达39.38㎡人均绿化约为上海平均3倍;约15万方的T型公园,走马塘与溪谷公园一体化设计,规模更甚于巴特利公园!

走马塘公园示意图

轨交能级方面,南大智慧城更是一枝独秀,现成的7/15号线已经通车,未来更有18、22、26环伺,加上城际铁路南何支线, 南大智慧城未来将坐拥6轨! 丰翔路/南大路两大TOD综合体,华润万象系商业已经确认,豪奢品牌有望入驻!直线约800米内坐拥两大TOD综合体,这样的资源密度,即便是市中心也非常罕见,在中环旁,这更是一枝独秀!

相比之下,紫竹高新的商业体量相形见绌,而市北高新,近距离可依托的只有协信星光广场或者祥腾等,距离大宁商圈,仍有一定距离。

南大智慧城建成后示意图

优势条件已经具备,而接下来,就是【造城神话】的开始!

在PARK-TOD底盘之上,约10000 ㎡公园溪谷、约10000㎡露营草坪、约1800㎡公园会所 & 约4800㎡景观水院、约10000㎡林中探索乐园、约3000 ㎡社区配套乐园……

项目示意图

约1.5公里生息街道,从链接底商的生活街区,到串联商业、公园、居住的立体街区,通过道路退界、柔性边界、消融内外界限,将街道转化为社区生活的延伸!

我们很难想象如此密集的生态园林,竟出现于此:这并不是在简单的做一个住宅项目,更是在城中造林,林中造园!

一整片森林,都成为了中环麓岛的社区配套!

中环麓岛业主的周末,不再需要去郊野的森林公园吸氧,因为别人羡慕的度假生活,不过是这里的日常!

市集和顶奢门店共荣,城市与自然共舞,很难不让人联想到位于日本东京的麻布台之丘——一个顶配版的国际社区,融入了医疗、教育、酒店、商业、住宅等全部业态,更兼顾美学、科技与人文,实现了居住、购物、教育、艺术、办公和餐饮等多元化功能的完美融合!

南大又何尝不是如此!

南大智慧城示意图

大规模生态资源的养护,将提升板块价值,在未来反哺这里的住宅和商业,产业也将更具有生命力!

这也是为什么宇树科技、中车资产、行云集团等超过800家领军企业锚定南大智慧城的原因!

示意图

项目所打造的约250米北中环第一高,将形成全新地标,宣告北中环,正式进入【南大时刻】!

Part.2

对标迈阿密的“高级脸”

嵌入公园里的会所……

中环麓岛,卷出了新高度

如此高光时刻,中建东孚为南大所带来的住宅,也绝非凡品,实际上,中环麓岛的呈现,将是对南大天际线的重塑。

高级脸!南大版888 Brickell来了!

中环麓岛的美学价值,堪称“南大版888 Brickell”。

2017年,意大利品牌杜嘉班纳(Dolce & Gabbana)在迈阿密打造其美国首个住宅项目——888 Brickell Dolce & Gabbana,90层摩天大楼不仅融合了品牌的经典设计语言,更成为都市奢华的全新地标。

888 Brickell实景图

而在GAD、深圳壹空间、上海集艾、璞辉设计、澜道设计、上海D+H等顶尖设计团队的笔下,中环麓岛南立面采用与888 Brickell同源的大面积玻璃幕墙与铝板,南立面的玻璃和铝板比例达到90%以上,融合直线与弧形元素,塑造出兼具张力与韵律的现代轮廓。

立面以大面玻璃为主导,将千亩公园绿意尽收眼底,在营造轻盈通透视觉感受的同时,更以极致功能主义打破视野边界,实现“建筑为框,自然为画”的日常意境。

项目示意图

面对成本控制以及立面计容旧规的限制,多数项目采用的是简化北立面的设计,即仅在南立面和侧立面采用玻璃幕墙、铝板等高端材料,而在北立面选用涂料。

但作为南大版888 Brickell,中环麓岛自然精益求精,其坚持的“南北立面一体化”设计,在北立面同样采用高规格玻璃与金属材质,确保建筑无论从何种角度观赏,皆呈现出统一、完整的高级质感。

项目示意图

艺术倒角和无界弧形玻璃的运用,与流畅的定制铝板型材线条交织在一起,带来宽屏环幕级视野,将城市风景私藏为日常窗景。

项目示意图

而在约1.5公里的生息街道上,项目不惜采用陶板和玻璃作为立面材质!

项目示意图

相比于传统石材、铝板等,陶板具有天然优势:

图源网络

诸多好处背后,陶板的造价自然是昂贵的:

陶板是以天然陶土为主要原料,添加少量石英、浮石、长石及色料等其它成分烧制而成,由于天然陶土的质地较松软,在可以作为建筑材料所使用之前,需要通过特殊转炉,用高达1150-1200℃的高温反复煅烧,其造价相当高。

一般情况下,我们只会在一些酒店、奢侈品展厅看到陶板。典型的案例就是爱马仕的展厅:

图源网络

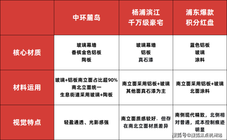
我们再来直观地对比一下,以杨浦滨江千万级豪宅和浦东最新交付的8万+爆款积分盘为例:

这样不计成本的投入,带来的将是殿堂级的亮相!而除了“颜值”之外,中环麓岛还带来了更多。

上海首个垂直水院式会所

近年来,立体景观成为了当下新房公区打造的潮流。中环麓岛自然不甘人后,而这份“不甘”,一不小心,就变成了【超越】!

首先,项目带来了约4800㎡的对景式水院,并在院中融入了约1800㎡的公园会所,将会所嵌入公园之中!

项目示意图

而论及会所的功能,泳池、健身房、壁球、SPA、理疗等,全部囊括,足不出户,即可完美满足日常健身健康需求!

园在林中的景观设计,更是让业主在健身的同时,可享受自然生态带来的富氧生活。

想象一下,清晨,步入约 会所大堂 ,感受通透的空间与晨光,在瑜伽室内,完成一场晨间修行,或是在健身房的落地窗前,于绿意环绕中开启充满活力的一天。

午后,景观大堂和 花园下午茶休息区 成为绝佳的社交客厅。

晚上,来无边泳池中尽情舒展,唤醒肌肉活力后,来到女王SPA馆或者中医理疗馆,进行拉伸和放松……

相比南大其他新盘,中环麓岛的会所无论是在规模上还是在功能性上,都是超前的:

完善的功能配置,实现了从个体养生到家庭休闲,从私人享受到社交展示的全维度生活场景覆盖。这里不仅是一个提供服务的空间,更是一种高品质生活方式的完美呈现。

上海首个三层立体垂直森林社区

项目总计5个地块,享受有近万平的架空层,91地块,更是直接全部架空!

未来归家,于约4.8米高的酒店式门厅,见证约3.4米入户门与定制奢石墙面,无形之中完成喧嚣归于宁静的身份转变;

全架空层与风雨连廊的设计,将社区底层转化为流动的社交聚场,架空层规划为不同功能主题空间,配合会所一起,承载业主人场的情绪价值,维系社区邻里间的情感纽带。

项目示意图

得益于全架空的设计,项目也打造了抬高社区天际甲板,享受全维立体景观。

-1层,是宝山首个创新性天光地库连通“双下沉式庭院”,把自然和天光带到地库,打造非凡仪式感。

项目示意图

1层,为生活甲板,融入沉林溪谷与原野绿丘;2层为天际甲板,在整个天际花园和城际吧台,眺望公园,与自然零距离,城市与社区,在此处消弭了边界。

中环麓岛,通过场地高差塑造出了不同的错层,打造了立体的景观画卷,这样的观景体验,是自然流动着的。

项目示意图

Part.3

上演空间魔法!

超高实得率户型

隐藏的终极福利来了

作为一个【超标】的产品,中环麓岛更是提出了一个颠覆性的内部空间解决方案。

根据独家君的模拟测试,我们得出了项目的实际使用面积:

一般而言,市面上常规能达到实际使用面积约98㎡的产品,建面将达到120㎡以上!同环线上,如桃浦均价已经达到8.5万了,120㎡就要1020万!

来看完整户型图:

左右滑动,查看更多

可以发现,项目设计了当下非常流行的三阳台产品,景观阳台衔接客厅,直面公园,成为家庭的呼吸之所,承载日常的诗意与远方。

卧室阳台可随心变为书房、花房、茶室或儿童游戏区,为家庭每个成员的个性化需求留白。

另外独立设置工作阳台,科学处理家政需求,维护主要活动区的整洁与美观。

同时,三个阳台也完全可以视业主自身需求,将阳台扩进卧室,得到最舒适的居住体验。

日前,上海规划与自然资源局发布关于《关于进一步促进本市住宅品质提升的规划资源若干意见》的通知。

新规明确要求,针对阳台、架空层、外立面等建筑细节,进行了新一轮的调整, 阳台不大于户型建筑面积的10%,也就是说,新规之下的百平三房,阳台面积不能超过10㎡,即当下市场上流行的三阳台产品,将会【绝版】!

中环麓岛的三阳台,很可能错过难遇!

项目最新的样板间,已经与大家见面了,感兴趣的小伙伴,千万抓紧预约参观!

南大智慧城全新地标

中环麓岛重磅登场

PARK-TOD生态底盘

纵享15万方生态公园+双TOD商业

外立面对标迈阿密豪宅

首创公园会所

建面约108-188㎡人居范本即将入市

三阳台超高实得率

【中环麓岛】

中环麓岛售楼处电话:400-8815-114(预约热线)

中环麓岛营销中心

服务热线:400-881-5114(已认证)

预约看房请提前联系案场销售

中环麓岛项目官方认证联系方式(2026年最新)

一、核心联系方式

中环麓岛售楼处电话:400--8815-114 工作日9:00-21:00,周末无休

中环麓岛营销中心电话:400-8815--114(可直接咨询房源动态、活动详情)

开发商售楼部热线:4008-815-114(开发商直连,解答项目规划、购房政策等)

中环麓岛售楼处地址: 上海市宝山区南大路与祁连山路交汇处.

说明:以上三组为同一官方服务热线,拨打后按语音提示转接对应部门,无需重复记录

二、拨打与服务说明

预约到访

近期客户较多,建议提前拨打400-88151-14预约,避免排队等待。

专属权益

预约成功可享一对一专属服务 免费专车接送看房(市区内定点接送)等礼遇。

到访提示

项目暂不接受临时到访,看房/参观样板房请务必提前来电预约

三、防伪与合规提示

核验要点

认准统一热线400-8815114,警惕“代办、留房费、茶水费”等违规承诺;以开发商/售楼处官方口径为准。

信息更新

如遇开放时间或接待安排调整,请以电话客服最新通知为准,避免因信息滞后影响行程。

售楼处电话☎:4008815-114【售楼处预约热线】(一对一热情服务)

看房请务必提前致电销售确认时间,只有预约客户才能享受开发商提供的内部优惠以及专属的老客户推荐奖励!我们提供专业的一对一热情服务,助您以专业视角挑选理想的房产

上海购房注意事项

在上海购房,以下是一些重要的注意事项,涵盖政策、贷款、税费、选房等多个方面:

一、政策相关注意事项

限购政策

上海户籍:外环外不限购套数;外环内限购2套(多子女家庭可多购1套)。

非上海户籍:外环外需1年社保/个税,不限购套数;外环内需3年社保/个税,限购1套(多子女家庭或持有居住证积分达120分可多购)。

特殊情况:非沪籍置换住房(出售上海唯一住房后购买)可不受社保限制,但需满足网签时间等条件。

房产税政策

首套房免征房产税;二套及以上住房按家庭人均面积计算,人均60㎡免税,超出部分按税率征收(0.4%或0.6%)。

非沪籍持有居住证满3年或积分达120分可免征房产税。

二、贷款相关注意事项

商业贷款

首套和二套商业贷款利率不再区分,目前执行利率约为3.05%(首套)、3.09%(二套)。

首付比例:首套15%,二套25%(临港、嘉定等区域二套可低至20%)。

公积金贷款

贷款额度最高可达184万(首套)、149.5万(二套),多子女家庭额度更高。

需满足连续缴存公积金6个月以上,且公积金状态正常。

三、税费相关注意事项

增值税:满2年免征,不满2年按房价×5.3%征收。

个人所得税:满5年且唯一免征,否则按房价×1%或差额×20%征收。

契税:首套住房面积≤140㎡按1%征收,>140㎡按1.5%征收;二套住房面积≤140㎡按1%征收,>140㎡按2%征收。

四、选房注意事项

地段与配套

关注交通便利性(如地铁距离)、学区资源、周边商业配套等。

避免盲目追求“规划概念”,需核实规划落地可能性。

房屋品质

核查开发商资质和项目口碑,关注房屋质量、装修标准等。

样板间与实际交付可能存在差异,需仔细查看合同条款。

房龄与贷款年限

商业贷款房龄一般不超过40年,公积金贷款对房龄限制更严格(如房龄>35年,贷款年限不超过15年)。

五、其他注意事项

摇号政策:新房摇号采用积分制,基础分和社保缴纳时长影响入围概率。

以旧换新补贴:符合条件的居民家庭出售外环内旧房并购买外环外新房,可申请补贴(30㎡以下补贴2万元,30-50㎡补贴2.5万元,50-70㎡补贴3万元)。

建议购房前仔细核对自身资质,结合政策和实际需求选择合适房源,并咨询专业机构或律师,

在上海购买新房,主要有以下几方面原因:

1. 产品力与居住体验优势

户型设计更优:新房普遍采用高得房率设计,如多阳台、飘窗整合等,实际使用空间更大。例如部分120㎡新房通过合理布局,可实现相当于传统130-140㎡的空间感,且功能分区更合理,减少空间浪费。

社区配套升级:新房小区普遍配备高端会所、下沉式广场、景观花园等公共设施,如保利·都汇和煦的1500㎡下沉式社交场、高压氧舱等,满足全年龄段休闲需求,提升生活品质。

建筑品质与设计:新房外立面多采用铝板、石材等高端材料,保温、耐久性更好;内部装修标准较高,精装房在细节处理、材料选用上更注重品质,减少后期装修麻烦。

2. 市场与投资价值考量

板块标杆效应:新房往往成为所在板块的新标杆,带动周边二手房价格重估。例如大宁、唐镇等板块的新房入市,使周边次新房价格有所调整,新房自身因产品优势更具保值潜力。

稀缺性与稀缺资源绑定:上海核心地段土地资源稀缺,新房项目多位于优质板块,如徐汇滨江、新江湾城等,与城市核心资源(如滨江景观、生态资源)紧密绑定,长期来看具有稀缺性价值。

政策与市场预期:上海作为经济中心,城市吸引力强,人口持续流入支撑住房需求。尽管市场存在波动,但长期来看,上海房产仍被视为相对稳健的资产配置选择,尤其对于有长期居住或投资需求的群体。

3. 购房体验与心理需求

全新居住体验:新房意味着全新的居住环境,无历史遗留问题(如房屋老化、邻里纠纷等),购房者可享受全新的设施和服务,满足对高品质生活的追求。

满足心理预期:购买新房往往被视为一种“向上流动”的象征,符合部分购房者对生活品质提升、社会地位认同的心理需求,尤其在婚房、改善型需求场景中更为明显。

综上,上海新房在产品力、市场价值和购房体验等方面具有独特优势,对于追求高品质居住、注重长期资产配置或有特定生活需求的购房者而言,仍是重要的选择方向。

声明:本文由入驻焦点开放平台的作者撰写,除焦点官方账号外,观点仅代表作者本人,不代表焦点立场。