均价19200!路劲远洋·江南院子16号楼高层销售方案公示
扫描到手机,新闻随时看
扫一扫,用手机看文章
更加方便分享给朋友
根据杭州市房地产市场持续健康发展协调小组《关于实施商品住房公证摇号公开销售工作的通知》的规定,现将有关事项公示如下:
一项目房源基本情况
本次预售项目为辰贤江南院 16 幢,共 1 幢。可售房屋套数 213 套,其中建筑面积90平方米以下的房屋套数 177 套,91-140平方米 36套。总建筑面积 20075.01 平方米。房源装修情况:为 精装 ,房源均价 19200 元/平方米,其中包含装修标准 3200 元/平方米。
二购房意向登记条件
符合我市住房限购政策规定的家庭。
三无房家庭优先政策
本次项目销售将提供总房源量 30% 比例的房源,供“无房家庭”优先摇号,贷款事宜按照银行和公积金信贷政策执行。
无房家庭是指:在我市限购范围内无自有住房的家庭,不含未婚、2018年4月4日后离异单身以及2018年4月4日后因自有住房交易产生的“无房家庭”。
购房意向登记人申请“无房家庭”资格时,应如实申报,确保提交资料和申报信息的真实性、合法性。
一经发现弄虚作假的,取消优先摇号资格。
四登记方式
为了购房意向登记阶段的安全、有序,并提升客户满意度,本项目购房意向登记采取线上登记方式。
通过我司官方微信公众号菜单栏内置的“购房意向登记”进行登记。
关注并登录“路劲远洋江南院子”,进入意向登记界面,阅读声明后点击“同意”开始填写购房人基础信息并上传相关资料(资料详见第六条)提交审核。
审核完毕后,将以短信提醒及公众号反馈的形式告知客户提交资料是否审核通过,成功通过审核者可在短信及公众号中收到登记编码。
线上购房意向登记是本批次房源销售过程中少有的登记方式。在线上登记期间,本项目提供电话及现场咨询服务。
现场咨询地址:路劲远洋江南院子售楼处(杭州市余杭区崇贤街道崇贤中学东侧)。
咨询时间:2018年11月27日9时至2018年11月30日18时。
五登记上传起止时间
自本项目领取商品住房预售许可证次日起 3 日内,即 2018 年 11 月 27 日 9 时至 2018 年11 月 29 日 18 时,持续三日。
在以上登记时间内已提交资料审核,但因资料不符或者缺失等原因未通过审核者,我司允许该部分客户在 2018 年 11 月 30 日 18 时前重新提交资料审核。
六登记须上传提交的材料
1、购房意向登记人及家庭成员(含未成年子女)的身份证明原件彩色扫描件;
2、户口本原件首页(户主页)彩色扫描件及各家庭成员个人页原件扫描件,或户籍证明原件扫描件;
3、婚姻证明原件彩色扫描件(未婚不需要),离异须提供离婚证及离婚协议原件扫描件;
4、以家庭为单位(含未成年子女)的杭州住房情况查询证明原件扫描件(临安、桐庐、建德、淳安户籍的购房家庭须同时提供户籍所在地住房情况查询证明原件扫描件,有效期为30日内);
5、非杭州户籍须提供近36个月内连续 24 个月社保或个税缴交证明原件扫描件(如有新政出台,以新政为准);
6、选择按揭付款方式的客户须提供在人民银行征信系统打印的个人征信证明原件扫描件。(①个人征信证明,有效期为6个月;②可提供在中国人民银行征信中心网站査询的个人征信报告;③75周岁以上的老年人、18周岁以下的未成年人,无需提供个人征信报告)一次性付款无需提供征信证明;
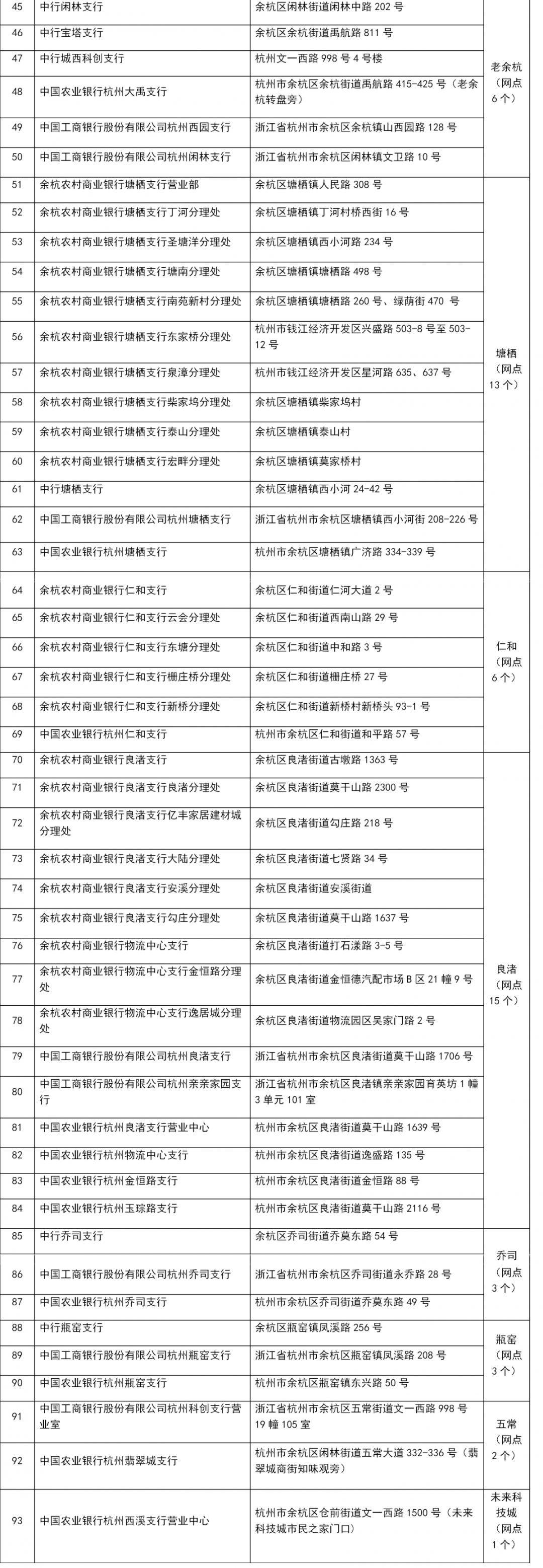
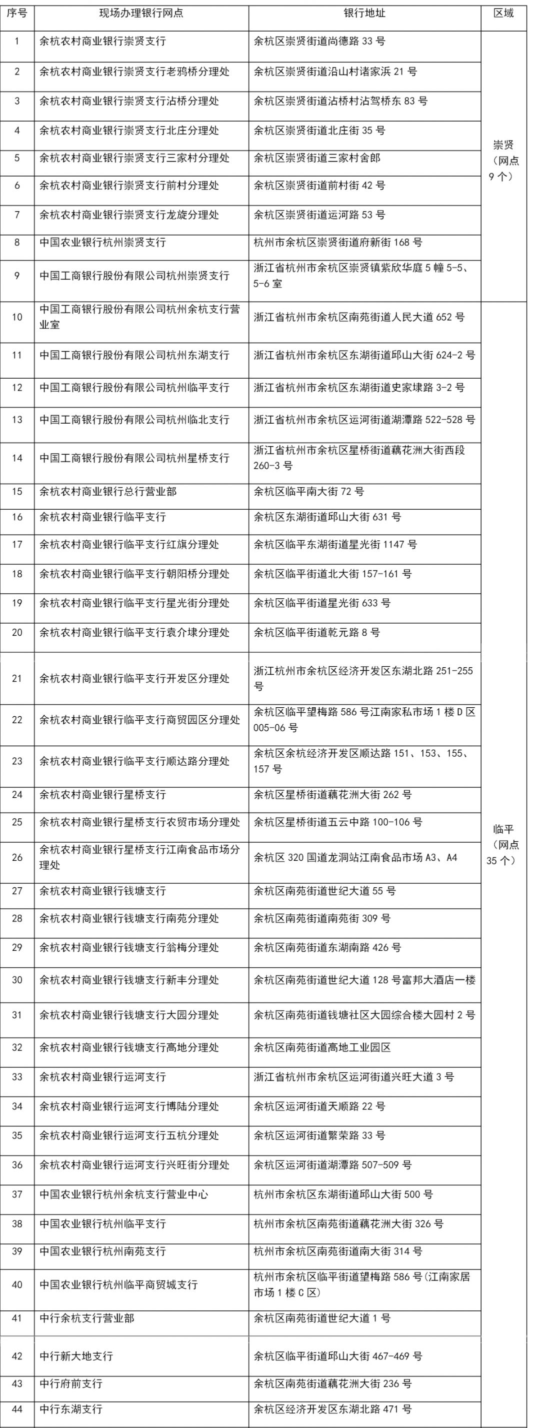
7、验资冻结证明:购房意向家庭可在 2018 年 11 月 23 日至 2018 年 11 月 29 日到下表所示的 93 家现场银行网点或者农业银行、工商银行、中国银行、余杭农村商业银行网上APP存款冻结业务,冻结直至摇号结果公示结束。若于公示结束日前解冻或未在规定期限内办理存款冻结业务,将取消摇号及选房资格。高层:无房且无贷款记录的按揭客户,存款冻结金额 50 万;其他情况的按揭客户或全款客户,存款冻结金额为 100 万。
七购房意向登记
1、购房意向登记家庭须填写完整各项信息,每个家庭(包括配偶及未成年子女)或非家庭成员共同认购一套房屋的仅能登记一次。
登记完毕后,本公司将线上反馈登记结果及编号作为登记凭证。
2、购房意向登记工作截止后,本公司将整理汇总所有意向登记人情况,形成《购房意向登记汇总表》在销售现场及在我司官方微信号“路劲远洋江南院子”进行公示,公示期为意向登记结束次日 9 时 00 分起至 18 时 00 分止,公示期间接受异议,逾期不再受理。
3、《购房意向登记汇总表》经公示无异议的报送杭州国立公证处进行公证。
八摇号方式
杭州国立公证处确定时间、地点,组织进行公证摇号。
首轮摇号:根据本方案第三条规定的比例,摇出“无房家庭”优先入围户数(即64户),但不确定选房顺序;
第二轮摇号:首轮摇号未入围的无房家庭与非无房家庭共同摇号,摇出剩余入围户数(即149户),但不确定选房顺序。同时摇出未入围家庭的轮候顺序;
第三轮摇号:对排名前列轮中选家庭和第二轮中选家庭进行统一摇号,摇出选房顺序号。
公正机构可邀请部分登记家庭代表等参加本次摇号活动。经公证的摇号结果将在规定场所进行公示。
九选房方案
1、本公司根据《关于实施商品住房公证摇号公开销售工作的通知》要求制定选房方案,并邀请杭州国立公证处进行公证。具体时间及地点将另行通知各入围家庭。
2、最终选房结果将于选房工作日结束后次日 9 时 00 分起至 17 时 00 分止,在销售现场进行公示。
3、选房结果公示结束后2日内,由本公司将最终选房结果报房管部门进行备案。
十监督投诉
在本次登记活动中发现有违反《关于实施商品住房公证摇号公开销售工作的通知》规定事宜的,可向本项目受托公证机构或其他相关部门进行投诉、举报。
温馨提示:
1.根据杭州市房地产市场持续健康发展协调小组《关于实施商品住房公证摇号公开销售工作的通知》的规定,发现购房者提供虚假信息材料或恶意干扰公证摇号销售行为的,房管部门一年内不再受理其限购查档申请。涉及犯罪的,移送司法机关依法追究刑事责任。
2.根据人民银行规定,节假日期间的银行转账有单条较高限额,建议客户在工作日期间提前办理相应的银行资金冻结手续。
3.建议客户前往以上网点的专项冻资通道避免与普通业务客户窗口冲突,银行网点的工作时间会相应延长,同时现场会配备增援工作和安保人员,在保证秩序的前提下,完成当日到场客户冻资办理业务。如客户有相关疑问,也可电话咨询或至现场售楼处咨询。
4.购房人承诺:本次线上登记提交开发商所有资料均为真实信息,如有作假或不真实情况(如身份作假、上传ps处理过的图片等),开发商有权取消购房人摇号资格。
5.开发商承诺:本次收取的购房人资料仅为辰贤江南院本次摇号开盘所用,开发商对此次客户信息保密负责。如有信息泄露情况,请及时联系投诉,如情节严重,将对涉事人员移送司法机关依法追究刑事责任。
杭州隽洋置业有限公司
2018年11月23日
声明:本文由入驻焦点开放平台的作者撰写,除焦点官方账号外,观点仅代表作者本人,不代表焦点立场。


