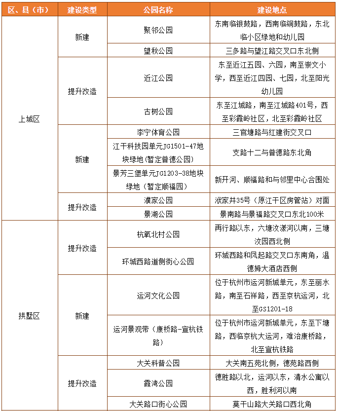
杭州将新建和提升改造50个城市小公园!有没有你家附近的?
扫描到手机,新闻随时看
扫一扫,用手机看文章
更加方便分享给朋友
市政府2021年度十件民生实事项目中,有一件是“新建和提升改造50个城市小公园”。杭小微打听到了其中一些公园的消息,还有完整的公园名单,来看看有没有你家附近的吧!
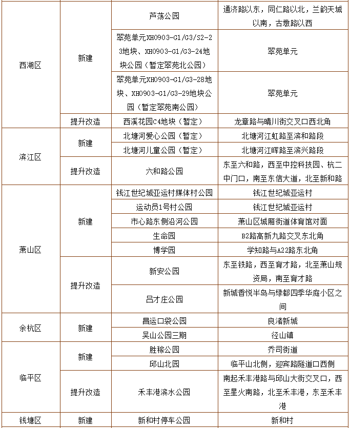
北塘河爱心公园

北塘河爱心公园在江虹路和滨和路交会处,红蓝相间的游步道贯穿整个公园,设置了儿童活动场地、湿地等。公园里还有一个蛮大的心形草坪,可以拍照打卡,或者来这里办场小型的草坪婚礼。公园已于近期开放,月明路与江虹路交叉口(天街西侧),江虹路东侧、滨和路西侧都有公园出入口。
北塘河儿童公园

北塘河儿童公园西起闻涛路,东至风情大道。公园入口有“二十四节气柱”,可以让孩子们学习节气知识。公园里有慢跑道和骑行道,适合亲子散步,也适合骑车游园。这里还有空中栈道、树屋、迷雾山林、小花园、自然湿地等。自然湿地里种了许多种类的水生植物。公园已于近期开放,江晖路东侧、滨兴路西侧都有公园出入口。
大关科普公园


大关科普公园位于大关南六苑和南五苑之间,周边以住宅、学校为主,用地面积约7300平方米。公园以“闻香——寻香——识香”为线索,串联邻里活动区、共享草坡区和疏林漫步区,设置芳香步道、老少天地、凝香廊和沉香亭等特色景点,满足居民休憩、散步、活动等需求。
双林溪节点公园


双林溪节点公园项目位于临安区市民中心西侧,属于双林溪整治项目,双林溪整治2950米,主要包括河道整治、堤防建设、堤岸美化、节点公园等工作。
杭州市2021年民生实事
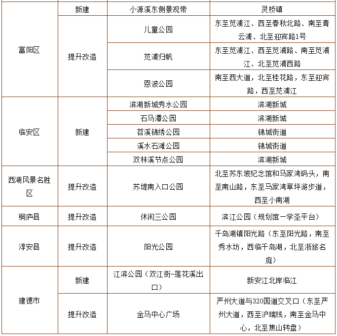
“新建和提升改造50个小公园”项目清单



声明:本文由入驻焦点开放平台的作者撰写,除焦点官方账号外,观点仅代表作者本人,不代表焦点立场。


