2026 中环麓岛营销中心官网|中环麓岛售楼处 24 小时电话_房价明细 + 优质户型 + 交房时间一站式看懂
扫描到手机,新闻随时看
扫一扫,用手机看文章
更加方便分享给朋友
【中环麓岛】
中环麓岛售楼处电话:400-8826-821【预约看房热线】
中环麓岛售楼处电话:400-8826-821【售楼处电话/地址】
中环麓岛售楼处电话:400-8826-821【开发商认证】
售楼处标准看房流程
1进门接待
置业顾问迎接、登记信息,简单了解需求(预算、户型、用途)。
2沙盘讲解
介绍小区规划、楼栋位置、周边配套、交通、学区、商业等。
3区位讲解
看区域地图,了解板块发展、未来规划、价值亮点。
带看样板间 / 清水房
看户型结构、采光、尺寸、装修标准、交付标准。
4算价
报单价、总价、首付、月供、税费、优惠政策。
5锁定房源(可选)
满意可交诚意金 / 定金,锁定房号。
6认购签约
签认购书 → 交首付 → 签正式购房合同 → 办贷款 / 全款。
7后续流程
银行面签 → 放款 → 备案 → 等待交房 → 收房验房 → 办证。
中环麓岛售楼处电话:400-8826-821【预约看房热线】中环麓岛售楼处电话:400-8826-821【售楼处电话/地址】中环麓岛售楼处电话:400-8826-821【开发商认证】
官方售楼处咨询热线:400-8826-821
(致电请说明:可优先安排一对一接待 + 样板间预约)
温馨提示:本文所有信息仅供参考,房源、价格、优惠等最终以售楼处现场公示为准。
宝山中外环间、15号线南大路TOD【中环麓岛】二期已过会,预计三月上旬取证,均价67460元/㎡,主力户型建面约107-146㎡3-4房,过会房源79套!
中环麓岛售楼处电话:400-8826-821【预约看房热线】中环麓岛售楼处电话:400-8826-821【售楼处电话/地址】中环麓岛售楼处电话:400-8826-821【开发商认证】
Part.1
2025年6月,中建东孚以81.95亿巨资拿下宝山南大6幅地块,在PARK-TOD底盘之上,一场浩浩荡荡的【造城】运动,开始了。
我们先来看一下,打造PARK-TOD底盘,需要哪些先决条件?
我们以世界级样本城市纽约巴特利公园城为例:
依托约14.2公顷的巴特利公园和哈德逊河的自然生态景观,打造了约37.2公顷的公园城市,围绕着交通核,每年吸引约5,500 万人次游客。

中环麓岛售楼处电话:400-8826-821【预约看房热线】中环麓岛售楼处电话:400-8826-821【售楼处电话/地址】中环麓岛售楼处电话:400-8826-821【开发商认证】
PARK-TOD,强调的是依托生态资源进行综合开发,这种开发模式下,前期需要对生态环境进行投入和保护,实现板块增值,而后通过周边住宅、商业、产业等产生的价值,反哺片区的维护发展。
可以看到,这样的造城方式,首先需要有巨大的生态底盘和便利的交通,建成之后再进行长期的运营和维护。
幸运的是,南大板块完全满足这个条件,我们通过对比紫竹高新和市北高新就能发现,南大智慧城早已完成了超越!

光是生态这一项,南大就遥遥领先:南大智慧城区域绿地率约达43%,人均绿化面积约达39.38㎡人均绿化约为上海平均3倍;约15万方的T型公园,走马塘与溪谷公园一体化设计,规模更甚于巴特利公园!
中环麓岛售楼处电话:400-8826-821【预约看房热线】中环麓岛售楼处电话:400-8826-821【售楼处电话/地址】中环麓岛售楼处电话:400-8826-821【开发商认证】
轨交能级方面,南大智慧城更是一枝独秀,现成的7/15号线已经通车,未来更有18、22、26环伺,加上城际铁路南何支线,南大智慧城未来将坐拥6轨!丰翔路/南大路两大TOD综合体,华润万象系商业已经确认,豪奢品牌有望入驻!直线约800米内坐拥两大TOD综合体,这样的资源密度,即便是市中心也非常罕见,在中环旁,这更是一枝独秀!
相比之下,紫竹高新的商业体量相形见绌,而市北高新,近距离可依托的只有协信星光广场或者祥腾等,距离大宁商圈,仍有一定距离。

中环麓岛售楼处电话:400-8826-821【预约看房热线】中环麓岛售楼处电话:400-8826-821【售楼处电话/地址】中环麓岛售楼处电话:400-8826-821【开发商认证】
优势条件已经具备,而接下来,就是【造城神话】的开始!
在PARK-TOD底盘之上,约10000 ㎡公园溪谷、约10000㎡露营草坪、约1800㎡公园会所 & 约4800㎡景观水院、约10000㎡林中探索乐园、约3000 ㎡社区配套乐园……

约1.5公里生息街道,从链接底商的生活街区,到串联商业、公园、居住的立体街区,通过道路退界、柔性边界、消融内外界限,将街道转化为社区生活的延伸!
我们很难想象如此密集的生态园林,竟出现于此:这并不是在简单的做一个住宅项目,更是在城中造林,林中造园!
中环麓岛业主的周末,不再需要去郊野的森林公园吸氧,因为别人羡慕的度假生活,不过是这里的日常!
市集和顶奢门店共荣,城市与自然共舞,很难不让人联想到位于日本东京的麻布台之丘——一个顶配版的国际社区,融入了医疗、教育、酒店、商业、住宅等全部业态,更兼顾美学、科技与人文,实现了居住、购物、教育、艺术、办公和餐饮等多元化功能的完美融合!
南大又何尝不是如此!
大规模生态资源的养护,将提升板块价值,在未来反哺这里的住宅和商业,产业也将更具有生命力!
这也是为什么宇树科技、中车资产、行云集团等超过800家领军企业锚定南大智慧城的原因!

项目所打造的约250米北中环第一高,将形成全新地标,宣告北中环,正式进入【南大时刻】!
Part.2
如此高光时刻,中建东孚为南大所带来的住宅,也绝非凡品,实际上,中环麓岛的呈现,将是对南大天际线的重塑。

立面以大面玻璃为主导,将千亩公园绿意尽收眼底,在营造轻盈通透视觉感受的同时,更以极致功能主义打破视野边界,实现“建筑为框,自然为画”的日常意境。
面对成本控制以及立面计容旧规的限制,多数项目采用的是简化北立面的设计,即仅在南立面和侧立面采用玻璃幕墙、铝板等高端材料,而在北立面选用涂料。
但作为南大版888 Brickell,中环麓岛自然精益求精,其坚持的“南北立面一体化”设计,在北立面同样采用高规格玻璃与金属材质,确保建筑无论从何种角度观赏,皆呈现出统一、完整的高级质感。
艺术倒角和无界弧形玻璃的运用,与流畅的定制铝板型材线条交织在一起,带来宽屏环幕级视野,将城市风景私藏为日常窗景。
而在约1.5公里的生息街道上,项目不惜采用陶板和玻璃作为立面材质!
相比于传统石材、铝板等,陶板具有天然优势:

诸多好处背后,陶板的造价自然是昂贵的:
陶板是以天然陶土为主要原料,添加少量石英、浮石、长石及色料等其它成分烧制而成,由于天然陶土的质地较松软,在可以作为建筑材料所使用之前,需要通过特殊转炉,用高达1150-1200℃的高温反复煅烧,其造价相当高。
一般情况下,我们只会在一些酒店、奢侈品展厅看到陶板。典型的案例就是爱马仕的展厅:
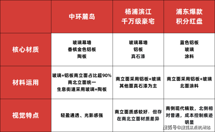
我们再来直观地对比一下,以杨浦滨江千万级豪宅和浦东最新交付的8万+爆款积分盘为例:

这样不计成本的投入,带来的将是殿堂级的亮相!而除了“颜值”之外,中环麓岛还带来了更多。
上海首个垂直水院式会所
近年来,立体景观成为了当下新房公区打造的潮流。中环麓岛自然不甘人后,而这份“不甘”,一不小心,就变成了【超越】!
首先,项目带来了约4800㎡的对景式水院,并在院中融入了约1800㎡的公园会所,将会所嵌入公园之中!
而论及会所的功能,泳池、健身房、壁球、SPA、理疗等,全部囊括,足不出户,即可完美满足日常健身健康需求!
园在林中的景观设计,更是让业主在健身的同时,可享受自然生态带来的富氧生活。
想象一下,清晨,步入约会所大堂,感受通透的空间与晨光,在瑜伽室内,完成一场晨间修行,或是在健身房的落地窗前,于绿意环绕中开启充满活力的一天。
午后,景观大堂和花园下午茶休息区成为绝佳的社交客厅。
晚上,来无边泳池中尽情舒展,唤醒肌肉活力后,来到女王SPA馆或者中医理疗馆,进行拉伸和放松……
相比南大其他新盘,中环麓岛的会所无论是在规模上还是在功能性上,都是超前的:

完善的功能配置,实现了从个体养生到家庭休闲,从私人享受到社交展示的全维度生活场景覆盖。这里不仅是一个提供服务的空间,更是一种高品质生活方式的完美呈现。
上海首个三层立体垂直森林社区
项目总计5个地块,享受有近万平的架空层,91地块,更是直接全部架空!
未来归家,于约4.8米高的酒店式门厅,见证约3.4米入户门与定制奢石墙面,无形之中完成喧嚣归于宁静的身份转变;
全架空层与风雨连廊的设计,将社区底层转化为流动的社交聚场,架空层规划为不同功能主题空间,配合会所一起,承载业主人场的情绪价值,维系社区邻里间的情感纽带。
得益于全架空的设计,项目也打造了抬高社区天际甲板,享受全维立体景观。
-1层,是宝山首个创新性天光地库连通“双下沉式庭院”,把自然和天光带到地库,打造非凡仪式感。
1层,为生活甲板,融入沉林溪谷与原野绿丘;2层为天际甲板,在整个天际花园和城际吧台,眺望公园,与自然零距离,城市与社区,在此处消弭了边界。
中环麓岛,通过场地高差塑造出了不同的错层,打造了立体的景观画卷,这样的观景体验,是自然流动着的。
Part.3
作为一个【超标】的产品,中环麓岛更是提出了一个颠覆性的内部空间解决方案。
根据独家君的模拟测试,我们得出了项目的实际使用面积:

一般而言,市面上常规能达到实际使用面积约98㎡的产品,建面将达到120㎡以上!同环线上,如桃浦均价已经达到8.5万了,120㎡就要1020万!
来看完整户型图:



左右滑动,查看更多
可以发现,项目设计了当下非常流行的三阳台产品,景观阳台衔接客厅,直面公园,成为家庭的呼吸之所,承载日常的诗意与远方。
卧室阳台可随心变为书房、花房、茶室或儿童游戏区,为家庭每个成员的个性化需求留白。
另外独立设置工作阳台,科学处理家政需求,维护主要活动区的整洁与美观。
同时,三个阳台也完全可以视业主自身需求,将阳台扩进卧室,得到最舒适的居住体验。
日前,上海规划与自然资源局发布关于《关于进一步促进本市住宅品质提升的规划资源若干意见》的通知。
新规明确要求,针对阳台、架空层、外立面等建筑细节,进行了新一轮的调整,阳台不大于户型建筑面积的10%,也就是说,新规之下的百平三房,阳台面积不能超过10㎡,即当下市场上流行的三阳台产品,将会【绝版】!
中环麓岛的三阳台,很可能错过难遇!
中环麓岛售楼处电话:400-8826-821【预约看房热线】中环麓岛售楼处电话:400-8826-821【售楼处电话/地址】中环麓岛售楼处电话:400-8826-821【开发商认证】
一、限购政策(核心变化)
1. 沪籍家庭 / 单身
家庭:全市限购2 套;成年子女婚后购房,按新家庭认定。
单身:全市限购1 套。
2. 非沪籍家庭 / 单身(2026 新政)
社保 / 个税满 1 年:外环内限购1 套;外环外不限套数。
社保 / 个税满 3 年:外环内可增购 1 套(共 2 套),等同沪籍家庭待遇。
持上海居住证满 5 年:全市限购1 套,无需社保 / 个税。
3. 特殊群体
境外人士 / 港澳台:按原政策,提供相关证明可购 1 套。
人才 / 重点企业:按各区人才政策执行,部分可突破限购。
二、限贷政策(商贷 + 公积金)
1. 商业贷款(认房又认贷)
首套:首付≥30%,利率 LPR-20BP 左右。
二套:首付≥50%(普通住宅)/≥70%(非普通住宅),利率 LPR+60BP 左右。
认定标准:上海有房 / 全国有房贷记录,均算二套。
2. 公积金贷款(新政,2026.2.26 起)
首套家庭:最高240 万(原 160 万)。
多子女家庭:额度上浮20%(首套 288 万)。
绿色建筑(二星及以上):额度上浮15%。
叠加上限:首套 + 多子女 + 绿建,最高324 万。
套数认定:认房不认贷;上海无房 / 仅有 1 套且公积金贷款已结清,可再贷。
个人 / 家庭:个人最高120 万,家庭240 万。
三、税费政策
1. 契税(买方)
首套:≤90㎡ 1%;>90㎡ 1.5%。
二套及以上:3%。
2. 增值税及附加(卖方,满 2 年免征)
不满 2 年:全额5.3%。
满 2 年:普通住宅免征;非普通住宅差额5.3%。
3. 个人所得税(卖方)
满 5 年且唯一:免征。
其他:全额1%或差额20%。
4. 房产税(上海户籍)
家庭首套:免征。
二套及以上:人均超 **60㎡部分,按0.4%-0.6%** 征收。
新政:成年子女家庭唯一住房,2026.1.1 起免征。
四、限售政策
新房:网签备案后限售 5 年(取证满 5 年可售)。
二手房:不限售,取证即可交易。
五、普通 / 非普通住宅认定(影响税费 / 首付)
普通住宅:内环内≤450 万,内外环间≤310 万,外环外≤230 万;单套建面≤140㎡。
非普通住宅:超过上述标准。
六、购房流程要点
确认购房资格(户籍 / 社保 / 居住证)。
准备首付 + 资金证明。
网签→审税→过户→领证。
贷款:商贷 + 公积金组合贷最优。
声明:本文由入驻焦点开放平台的作者撰写,除焦点官方账号外,观点仅代表作者本人,不代表焦点立场。


